115年:放射診斷(1)
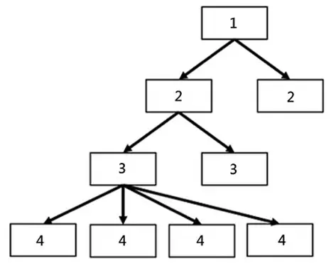
DICOM模型中的階層架構(如下圖所示),下列組合何者正確? 
A1→Image、2→Series、3→Study、4→Patient
B1→Patient、2→Study、3→Series、4→Image
C1→Series、2→Image、3→Study、4→Patient
D1→Patient、2→Series、3→Study、4→Image
詳細解析
本題觀念:
本題測驗的核心觀念為 DICOM 資訊模型(DICOM Information Model) 中的真實世界階層架構(Real-World Hierarchical Model)。在醫療影像擷取與傳輸系統(PACS)中,DICOM 標準規範了影像資料的組織、儲存與傳輸方式,以確保不同廠牌的儀器與系統能正確且有條理地解讀病患的醫學影像資料。
影像分析:
題目提供了一張標準的樹狀階層架構圖(Tree Diagram),從上至下分為四個階層:
- 階層 1(最頂層):為單一根節點(Root),代表資料結構的最高層級。
- 階層 2:由階層 1 分支而出,表示一個「1」底下可包含多個「2」實體。
- 階層 3:由階層 2 分支而出,表示一個「2」底下可包含多個「3」實體。
- 階層 4(最底層):由階層 3 分支而出,表示一個「3」底下可包含多個「4」(即最基本的資料單元)。 這張圖表完美對應了醫學影像在 DICOM 標準中的資料庫儲存與管理層次。
選項分析
在 DICOM 標準中,真實世界的影像資料被嚴格劃分為四個階層:Patient(病患) → Study(檢查) → Series(序列) → Image/Instance(影像/實體):
- A 組合 (1→Image、2→Series、3→Study、4→Patient):完全將階層關係顛倒。Image 是最基本的單元,不能作為頂層架構,故錯誤。
- B 組合 (1→Patient、2→Study、3→Series、4→Image):完全符合 DICOM 的樹狀階層邏輯:一個病患(Patient)可有多個檢查(Study);一個檢查可包含多種序列(Series);一個序列內包含多張影像(Image)。故此選項正確。
- C 組合 (1→Series、2→Image、3→Study、4→Patient):階層順序混亂,無法構成合理的包含關係,故錯誤。
- D 組合 (1→Patient、2→Series、3→Study、4→Image):將 Study 與 Series 的層級顛倒。在臨床實務上,是先建立一次「檢查排程(Study)」,才在該檢查下進行不同的「造影序列(Series)」,故錯誤。
答案解析
正確答案為 B。
在臨床放射線科的實際運作中,這四個階層的對應關係如下:
- Patient(病患):最高層級。一位病患擁有獨一無二的病歷號(Patient ID)。
- Study(檢查/檢查排程):同一位病患可能在不同時間進行多次不同的檢查(例如:今天照胸部 X 光,下週做腦部 MRI)。因此,一個 Patient 底下可以擁有多個 Study。
- Series(造影序列):在同一次的檢查(Study)中,放射師可能會執行不同的掃描參數或切面。例如,在一次腦部 MRI 檢查(Study)中,會掃描 T1-weighted、T2-weighted、FLAIR 以及相對於不同視角的 Sagittal、Axial 面。這每一個不同的掃描設定或視角,都會產生一個獨立的 Series。因此,一個 Study 底下可以包含多個 Series。
- Image / Instance(影像實體):在每一個掃描序列(Series)中,儀器會產出多張切片或畫面。例如,一個 CT 的 Axial 序列(Series)內,可能包含上百張連續的切面影像(Image)。因此,一個 Series 底下會包含多個 Image。
核心知識點
醫事放射師在國考與臨床實務中,必須熟記 DICOM 階層架構及其對應的 唯一識別碼(UID, Unique Identifier):
- Patient Level 對應
Patient ID(Tag: 0010,0020) - Study Level 對應
Study Instance UID(Tag: 0020,000D) - Series Level 對應
Series Instance UID(Tag: 0020,000E) - Image Level 對應
SOP Instance UID(Tag: 0008,0018)
臨床重要性
這套四層式的樹狀架構是 PACS 系統進行資料歸檔與 Query/Retrieve(查詢與擷取) 的核心基礎。當放射師在儀器端確認病患資料並傳送影像至 PACS 時,系統就是依賴這四個階層的 UID 來確保每一張影像都能精確無誤地存放至專屬的病歷夾中。若此階層架構混亂或輸入錯誤,將導致嚴重的醫療影像錯置(Image misplacement)或遺失(Orphaned images)的醫療疏失。
參考資料
- RT Medical Systems. (2026). DICOM Fundamentals: Objects, Communications and Data. (URL: https://vertexaisearch.cloud.google.com/grounding-api-redirect/AUZIYQGNyhlo-pS8B7ilFJF_oRJtv3puNikdyDpF_9t5DlkU0ALvZMakNA_fyT_Qu0gGv66pU3P6st8lBHlXHRXeYP8YzkzE70dwnnIrEQrGg6nqq56vSetmS7MABz3bAfMTgc-L1SH7zPpAi9RZvPQxCkBcArcRcTKFXDWL4Ukn)
- Candelis. The 4 Hierarchical Levels of DICOM. (URL: https://vertexaisearch.cloud.google.com/grounding-api-redirect/AUZIYQH7d80uGQ-JwyMTA7gTNYKxpJZ5vJBgFeGG0kd0gRgCm9xVY8bSeLbgI-uVT3bQkPRvRjccAcIj5CXExzsn2fALTtCbm9szz_xZmNcjMbeUK55bn5hm_f3s3X77OYr9nNsodRi0w8ccLQ==)